豫政办〔2017〕105号
各省辖市、省直管县(市)人民政府,省人民政府各部门:
《河南省开展信息进村入户工程整省推进示范加快“互联网+”现代农业发展实施方案》已经省政府同意,现印发给你们,请结合实际,认真贯彻落实。
河南省人民政府办公厅
2017年9月14日
河南省开展信息进村入户工程整省推进示范
加快“互联网+”现代农业发展实施方案
为开展信息进村入户工程整省推进示范,加快“互联网+”现代农业发展,根据《中共中央国务院关于深入推进农业供给侧结构性改革加快培育农业农村发展新动能的若干意见》和《河南省人民政府关于印发河南省“互联网+”行动实施方案的通知》(豫政〔2015〕65号)有关精神,结合我省实际,制定本实施方案。
一、总体要求
(一)重要意义。“互联网+”现代农业综合利用信息时代的新技术新手段,促进农业与装备、技术、信息、生态、文化深度融合,推动农业生产智能化、经营网络化、管理高效化、服务便捷化,是实现农业现代化的重要途径。加快“互联网+”现代农业发展是党中央、国务院作出的重大决策,是顺应信息经济发展趋势、补齐“四化”短板的必然选择,是全面建成小康社会、实现城乡发展一体化的战略支点,是农业现代化水平的重要标志。全面推进信息进村入户工程是发展“互联网+”现代农业的基础性工程,对我省培育农业农村发展新动能、提升农业农村信息化服务水平、带动返乡下乡人员创业创新、加快建设现代农业强省具有重要意义。
(二)指导思想。全面贯彻落实党的十八大和十八届三中、四中、五中、六中全会精神,深入学习贯彻习近平总书记系列重要讲话精神和治国理政新理念新思想新战略,牢固树立创新、协调、绿色、开放、共享的发展理念,紧紧围绕建设现代农业强省,以打造现代农业综合服务平台为目标,以线上线下农业融合发展为主线,着力加强农业信息基础设施建设,着力推进资源聚合和机制创新,着力完善农业信息服务体系,加快形成以农业部门为主、各有关部门通力协作、政府全力支持、市场主体积极参与、基层干部群众真心拥护的建设和发展格局,尽快修通修好覆盖农村、立足农业、服务农民的“信息高速公路”,为实现农业现代化和全面建成小康社会提供强大动力。
(三)基本原则。
1.坚持服务村户发展。紧紧围绕村户发展实际需要,以为农民提供便捷高效信息服务为着眼点和落脚点,夯实全要素、全过程、全系统的农村信息服务基础,切实提高农民群众运用信息发展生产、改善生活、增收致富的能力。
2.坚持统筹协同推进。加强顶层设计和整体规划,增强工作的整体性、系统性,统筹发挥政府和市场作用,集聚相关部门、行业、领域的资源和力量,各方协同、上下联动、共建共用,形成开展信息进村入户工程整省推进示范、加快“互联网+”现代农业发展的合力。
3.坚持体制机制创新。立足当前、着眼长远,采取开放式设计,留足创新空间和对接端口,依靠技术应用创新、建设运营机制创新、服务模式创新,形成政府为主导、市场为主体、农民为主人的可持续发展格局。
4.坚持线上线下融合。加快实体农业的数据化、在线化改造,以信息流带动技术流、资金流、人才流、物资流等各种生产要素向农业农村集聚,形成线上农业和线下农业融合发展,实现产业链重构、供应链畅通、价值链提升。
(四)总体目标。到2017年年底,建成运营37600个益农信息社,覆盖全省80%以上的行政村;到2018年年底,全省所有行政村基本实现一村一家益农信息社;到2020年年底,形成比较完善的信息进村入户服务网络和运行机制,实现服务延伸到村、信息精准到户,支撑农业农村经济社会发展的能力大幅提升。
二、主要任务
(一)建设益农信息社。
1.建设标准。按照“有场所、有人员、有设备、有宽带、有网页、有持续运营能力”的“六有”标准,建设益农信息社,确保网络全覆盖、服务无盲区、运营可持续,实现普通农户不出村、新型农业经营主体不出户就可享受便捷、高效的信息服务。村级站统一使用“益农信息社”品牌。省农业部门按照农业部要求统一设计门头及标识牌、统一编号,各县(市、区)负责指导益农信息社按照统一规范制作悬挂标识和编号。
2.站点类型。益农信息社站点类型主要包括标准站、专业站和简易站。标准站选择交通便利、农户密集、人流量大的村庄,依托村委会、农村党员干部现代远程教育终端站点、农技推广机构、农村综合信息服务中心等建设,提供包括农业公益服务、便民服务、电子商务、培训体验服务的“一站式”服务;专业站依托家庭农场、专业大户、农民合作社、农业产业化龙头企业等新型农业经营主体或新型农业服务主体建设,主要运用互联网、物联网、电子商务等新技术、新模式,为其成员和周边农民提供产前、产中的专业服务以及产后的统一销售服务,并提供公益、便民等服务;简易站主要针对人口相对较少和偏远地区的村庄,依托便民超市、农资店、兽药饲料门市、通信代办服务点等各类商业网点建设,提供农业生产资料、生活消费品代买和电子商务等服务。支持有条件的地方,依托县级电子商务运营中心和乡镇(区域)农技推广站,统筹安排县级和必要的乡镇级中心站建设,承担本辖区益农信息社的管理和指导、资源集聚共享、物流集散等工作。
3.选点建设。整合现有资源,优先在农村党员干部现代远程教育终端站点、电子商务进农村综合示范县村级服务点、供销e家村级服务网点、邮乐购村级站点、农村气象信息服务站和河南联通、河南移动、河南电信的渠道网点,以及新型农业经营主体等具备相关基础条件的农村服务网点,建设益农信息社,叠加信息进村入户服务功能,形成惠农信息服务合力。各省辖市、省直管县(市)政府负责益农信息社的规划布局和监督、指导,县级政府负责益农信息社的选点,运营商负责益农信息社的具体建设和运营,农业部门具体负责益农信息社选点及建设的规划、管理、监督和指导。益农信息社选点、建设情况报省农业厅备案,益农信息社在省级信息进村入户综合信息服务平台登记注册、开展服务并纳入统一管理。
(二)运营益农信息社。运营益农信息社主要做好以下4方面工作。
1.建立“政府+运营商+服务商”三位一体的推进机制。按照政府引导、市场化建设、专业化运营的思路,创新运营模式,培育壮大产权清晰、权责明确、诚信守法、有经济实力和运营活力的建设运营企业,健全政府与运营和服务企业的合作机制,三方合力推进信息进村入户。各级政府负责整合公益资源,提供公益服务;运营商负责整合各类公益和商业服务,对接服务商(包括电信运营商、生活服务商、平台电商、金融服务商、系统集成商、信息服务商等)为农民提供免费或低价服务;服务商负责提供各类商业服务和通道服务,通过扩大市场规模获得收益。
2.开展四类服务。完善信息进村入户公益服务,应用12316三农服务热线、信息服务平台等渠道,精准推送农业生产经营、技术推广、政策法规、村务公开、就业等公益服务信息,协助开展农技推广、动植物疫病防治、农产品质量安全监管、土地流转、农业综合执法等业务。完善信息进村入户便民服务,开展水电气、通信、金融、保险、票务、医疗挂号、惠农补贴查询、法律咨询等服务。完善信息进村入户电子商务,开展农产品、农资及生活用品电子商务,提供农村物流代办等服务。完善信息进村入户培训体验服务,开展农业新技术、新品种、新产品培训,提供信息技术和产品体验。
3.培训信息员。每个村级益农信息社至少有1名有文化、懂信息、能服务、会经营的村级信息员。各县(市、区)农业部门委托运营商对村级信息员集中培训,主要依托现有教育培训体系、电子商务进农村综合示范县农村电商培训体系和应用新型职业农民培训、农民智能手机应用技能等培训项目,通过网络电视、电脑、智能手机等信息传播媒介,建立“上门培训+集中培训+网络培训”的多元化培训模式,对村级信息员分区域进行培训,培训合格后颁发培训结业证书。
4.增强益农信息社持续运营能力。探索可持续的商业模式,依托运营商、服务商,拓宽经营服务内容范围,通过提供政策、技术等公益服务和培训体验服务聚集人气,通过代缴费、小额取款、物流代收代发等便民服务获取适当收益,并开展网店建设装修和运营推广,应用线上、线下相结合的渠道资源开展产销对接、农产品上行等业务,提高信息员自身收入。
(三)管理运营网络体系。省农业厅会同有关部门制定建设运营、资源共建共享、风险防控、延伸绩效考核等方面的制度规范,指导全省各省辖市、县(市、区)有力有序有效开展工作。省农业厅负责研究制定益农信息社管理办法,建立益农信息社登记、备案及管理考核制度,建立信息进村入户服务规范,明确公益服务职责、商业服务内容及标准、法律责任,加强网络和信息安全防护能力建设,有效防控技术风险、经营风险和法律风险,确保信息进村入户工程安全规范推进和运行。
(四)促进各类信息资源融合共享。按照集约建设、集中部署的思路,依托政务公共云平台,充分利用我省网上政务服务平台已有的政务服务、便民服务等功能和资源,采用政府购买服务方式,建设省级信息进村入户综合信息服务平台,开发公益服务、农村电商、培训体验等信息进村入户特色业务功能,并与国家信息进村入户公益平台加强对接。依托我省政务数据共享交换平台,实现省级信息进村入户综合信息服务平台与教育、科技、财政、交通运输、商务、卫生计生、供销、气象、邮政等部门和科协等单位的数据交换与共享,对接社会化服务资源,推动电子商务、保险、金融等社会化企业网络服务系统资源共享。与农产品质量安全追溯平台、农兽药基础数据平台、重点农产品市场信息平台、新型农业经营主体信息直报平台有机结合,推动协同并进、融合发展,实现互联互通、开放共享。
(五)推动形成“五新”格局。把开展信息进村入户工程整省推进示范作为加快“互联网+”现代农业发展的重要抓手,统筹农业信息服务、电子商务、农业物联网、农民手机应用、农业农村大数据等,促进信息技术和信息系统融入农业、农村,切实提高农民群众运用信息技术发展农业、改善生活、增收致富的能力,推动形成“五新”格局。即:以推广应用大数据、云计算、物联网、移动互联网等为重点,推进“互联网+”新技术发展;以探索农场直供、消费者定制、订单农业、线上线下、社区支持农业等农产品销售新模式为重点,提升农业生产、经营、管理、服务水平,推进“互联网+”新模式发展;以发展农业电子商务、都市生态农业、休闲农业、创意农业为重点,推进“互联网+”新业态发展;以培育有文化、懂技术、会经营的新型职业农民为重点,依托智能手机为农民提供涉及政策、市场、科技、保险、气象等生产生活信息的APP(手机软件)、微信公众号等移动应用服务,推进“互联网+”新农民发展;以建设美丽乡村和特色小镇为重点,推进“互联网+”新农村发展。
三、工作安排
(一)全面推进(2017年9-12月)。
1.公开遴选运营商,承担全省益农信息社的建设和运营维护工作。
2.召开动员会,全面推进信息进村入户工程,加快发展“互联网+”现代农业,明确18个省辖市、10个省直管县(市)建设任务,签订目标责任书。
3.各省辖市、省直管县(市)政府成立领导小组,召开动员部署会,签订目标责任书。
4.在全省1031个农技推广站接入益农信息社服务内容,进行先行先试。
5.各省辖市、县(市、区)扎实做好益农信息社选点建设等各项工作,制定各项制度,完善各项机制,有效开展四类服务;各级农业部门做好信息员的遴选工作。
6.由各县(市、区)农业部门委托运营商,对当地遴选的村级信息员进行集中培训,考核合格后上岗。
(二)考核验收(2018年1-3月)。
1.各县(市、区)政府组织力量,对信息进村入户工程进行总结、验收,对信息员进行考核评价,结果逐级报送。省农业厅组织对益农信息社建设情况进行复验,验收工作采取实地验收和网上验收相结合的方式开展。
2.按照农业部“先建后补”的要求,根据建成一个、验收一个、补助一个的原则和益农信息社建设的数量、质量,拨付补助资金。
3.省农业厅组织力量对益农信息社建设情况进行抽查,对市、县两级补助资金使用情况进行绩效评价。
4.召开会议总结2017年工作情况,部署2018年任务和要求。
(三)优化提升(2018年4-12月)。全省所有行政村基本实现一村一家益农信息社,并进行提档升级,着力提高服务水平,强化益农信息社的可持续运营能力。
(四)完善机制(2019年1月-2020年12月)。
1.健全制度规范和监管体系,省农业厅会同有关部门完善建设运营、资源共建共享、风险防控、延伸绩效考核等方面的制度规范,保障全省信息进村入户工程整省推进示范规范运行。
2.完善“政府+运营商+服务商”三位一体发展模式,优化益农信息社建管体制和市场化运行机制。
四、保障措施
(一)加强组织领导。成立河南省开展信息进村入户工程整省推进示范加快“互联网+”现代农业发展工作领导小组,陈润儿省长任组长、王铁副省长任副组长,省直有关部门主要负责同志为成员。领导小组下设办公室,办公室设在省农业厅,负责我省信息进村入户工程整省推进示范的统筹、协调和指导,明确责任,及时解决工程实施中出现的重大问题,确保各项工作任务有序落实。有关部门要加强领导,密切协作,形成合力,推动开展信息进村入户工程整省推进示范,加快“互联网+”现代农业发展。
(二)强化资金保障。益农信息社建站投资估算约3.84亿元,由运营商按不低于30%、财政补助按不超过70%的比例筹措安排。其中,将中央财政安排项目资金1.6亿元全部分配下达市、县两级用于益农信息社建站补助,其余约1.1亿元财政补助部分由市、县两级财政负担。省财政负责筹措5000万元,主要用于省级平台软件开发和运维、云服务平台租赁、村级信息员培训、运营商前期运营补助等。以上需财政补助和筹措安排的建站费用、省级平台开发建设运维等费用,根据招投标结果和实际开支情况据实筹措安排。
(三)构建资源共享机制。按照“六有”标准,各级政府要加强统筹协调,各有关部门要大力支持,推动运营商承担资源整合任务,增加益农信息社信息服务功能,避免重复建设,实现资源的有效利用。探索农村地区公共服务资源接入方式,推进服务资源的数据化和在线化,实现服务资源融合共享。
(四)完善可持续的市场化运营机制。按照公平、公正、公开的原则招标确定运营商,承担全省益农信息社的建设、运营、维护任务。运营商可以是1家企业,或是多家企业联合组建的1个新主体。构建部省共建、省级统筹、县为主体、村为基础、社会参与、合作共赢的建管机制,建立政府支持引导、市场化运作为主体的信息进村入户长效机制,增强运营商、服务商和益农信息社自我造血、自我发展能力。
(五)建立信息员管理培训和奖励补偿机制。建立信息员选聘、登记、备案、管理考核及权益保障等制度,明确信息员职责,制定信息员服务规范。研究信息员承担公益服务补贴机制,采取政府购买服务的方式,对信息员提供的农业农村数据采集等公益服务由县级财政给予适当的补助。鼓励运营商、服务商通过提成、返点等形式,对信息员代理的经营性业务和运营服务给予报酬。
(六)严格管理考核。坚持目标导向,强化监督管理,严格激励约束,把信息进村入户工程纳入政府绩效考核内容。建立村级益农信息社用户满意度评价体系和信息员动态考评、量化管理及激励机制,切实提高益农信息社的服务绩效。省、市、县三级农业部门要按照进度安排,开展督查指导,对发现的问题及时督促整改,确保建设进度和运行安全。
附件:1.益农信息社选点标准
2.益农信息社建设标准和设备清单
附件1
益农信息社选点标准
#FormatImgID_0#
附件2
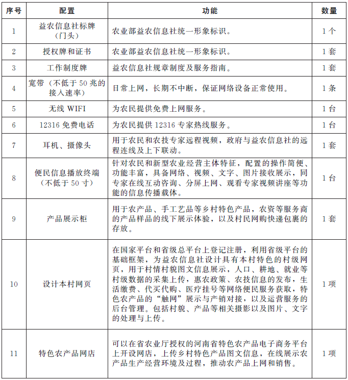
益农信息社建设标准和设备清单
标准站
按照农业部要求,站点应配置电脑、打印机等设备,为了充分利用现有的基础设施,在益农信息社建设中,鼓励对接组织、商务、供销、气象、邮政等部门在农村的信息服务站点,整合能够利用的电脑、打印机等设备;没有条件的站点,由运营商负责为站点配置;下表中不再包含电脑、打印机等设备。

专业站
按照农业部要求,站点应配置电脑、打印机等设备,为了充分利用现有的基础设施,在益农信息社建设中,鼓励对接组织、商务、供销、气象、邮政等部门在农村的信息服务站点,整合能够利用的电脑、打印机等设备;没有条件的站点,由运营商负责为站点配置;下表中不再包含电脑、打印机等设备。

简易站
按照农业部要求,站点应配置电脑、打印机等设备,为了充分利用现有的基础设施,在益农信息社建设中,鼓励对接组织、商务、供销、气象、邮政等部门在农村的信息服务站点,整合能够利用的电脑、打印机等设备;没有条件的站点,由运营商负责为站点配置;下表中不再包含电脑、打印机等设备。

|